- 8140
昭通职业学院2025年招生简介
- 作者:
- 来源:
- 时间:2024-10-28
昭通职业学院于2022年经云南省人民政府批准,2023年经国家教育部备案,属专科层次全日制公办普通高等职业学校。昭通职业学院坚持为党育人、为国育才,坚持德技并修,知行合一的办学理念。紧盯产业发展前沿和技术演进方向,紧扣市场变化需求和经济社会发展需要,致力培养复合式创新型高素质技能人才、服务学生健康成长及优质成才、推动学生创新创业及高质量就业。
(一)优美的校园环境
校园占地面积569.8亩,建筑面积36万平方米,规划学位数1.2万人,按照“一轴两带三区四馆五场”的布局,建设中轴大道、“心”型健步带、四季景观带、教学实训区、休闲运动区、住宿美食区、图书馆、游泳馆、射击馆、篮球馆、运动场、射箭场、排球场、网球场、羽毛球场。
(二)科学的专业建设
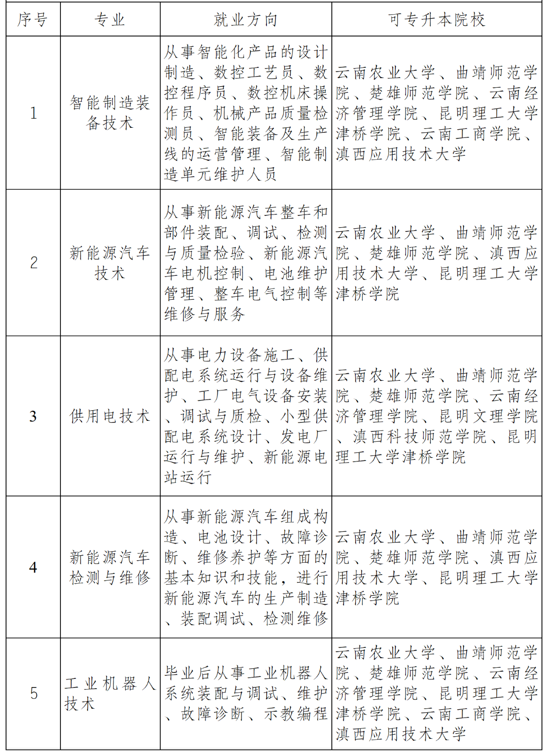
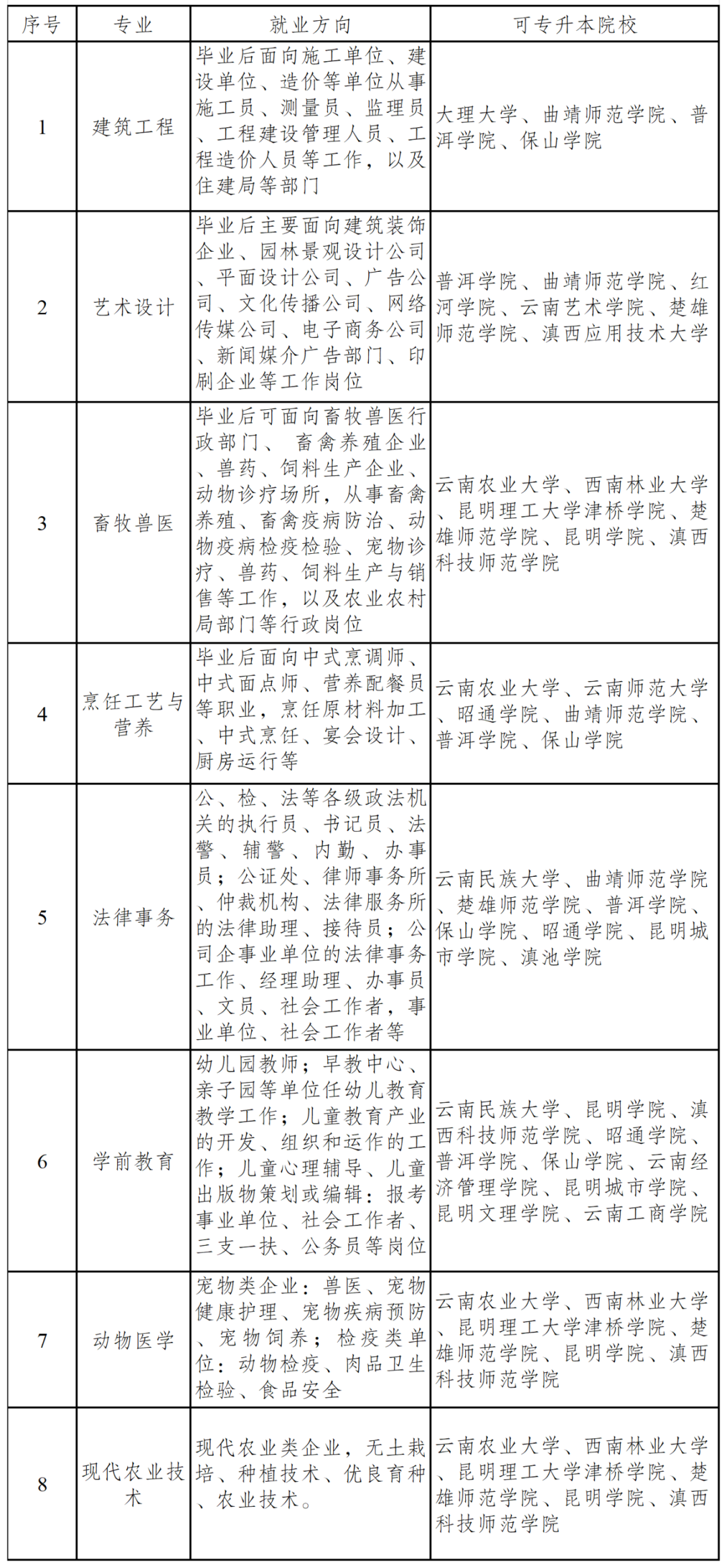
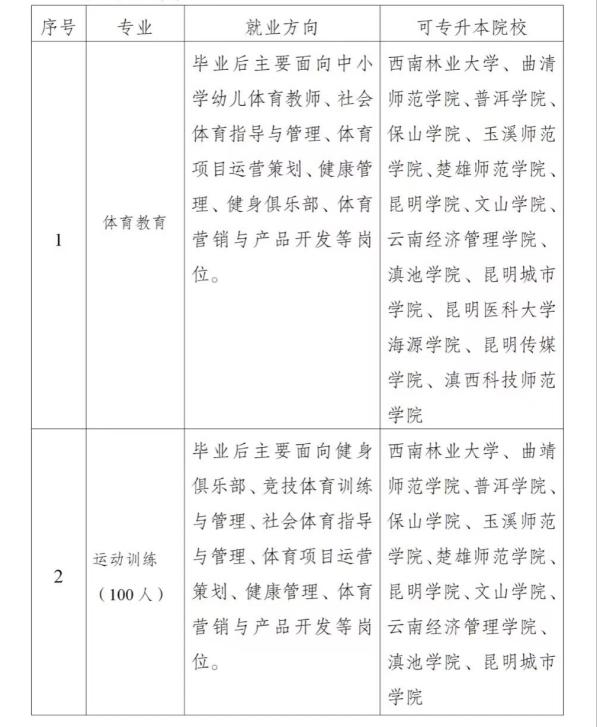
坚持升学和就业并重,已开设14个专业,计划申报6个专业。同时着力推动产教结合,校企合作,不断提高专升本升学率,不断提升就业质量和人才发展潜力。
(三)先进的实训设备
教学科研仪器设备投入超过1亿元,现有动物手术室和虛拟仿真实训室、建筑施工全过程实训室和建筑虚拟仿真实训室、多轴数控实训中心和智能制造实训室、动画捕捉、演播直播和数智人实训室、数字财会实训室等专业实训室33个。正在建设中的相关实训基地有:学前教育实训室、烹饪产教融合实训室以及新能源汽车实训室。
(四)优良的师资团队
学院拥有强大的师资团队。专任教师中,研究生学历教师占比47.9%,双师型教师占比56.2%,省级及以上技能大赛获奖教师占比57%,省级教学名师2人,教职工平均年龄33岁。
(一)体育学院 (二)智能制造学院 (三)数据信息学院 (四)乡村振兴学院 (一)奖学金政策 1.国家奖学金:一次性奖励8000元; 2.省政府奖学金:一次性奖励6000元: 3.国家励志奖学金:一次性奖历5000元; 4.省政府励志奖学金:一次性奖励4000元。 具体评选及奖励方法,以当年国家、云南省政府有关政策为准。 (二)助学金政策 1.国家助学金:一等3800元/生/学年、二等2800元/生/学年。通过学院家庭经济困难资格认定后,可按当年政策享受。 2.勤工助学:学院根据贫困学生需求为其提供勤工助学岗位,获得岗位生活补贴。 3.其它奖助政策:按政策对特殊类型学生优先实施奖助。对退役士兵和应征人伍学生,按国家相关政策执行奖助减免。 4.生源地信用助学货款:依据生源地信用助学贷款政策执行。货款相关政策及具体办理流程可通过以下方式查询。 (1)全国学生资助管理中心网(https://www.xszz.edu.cn) (2)国家开发银行生源地助学货款网 (https://www.csls.cdb.com.cn) (3)咨询生源地教育体育局学生资助中心。
- 04.26
昭通队闪耀赛场!云南省少年皮划艇锦标赛揽9金,7人入选省队集训
- 04.01
学院动态 | 我校与昭通学院共推职业教育
- 04.01
校地联动破难题 协同治理护平安 | 昭通职业学院召开校园周边环境综合整治工作联席会
- 04.01
筑牢安全底线 擘画成长方向 | 昭通职业学院“书记院长同讲一堂思政课”开讲!
- 03.31
喜报 | 捷报频传!我校自行车队在全国山地自行车联赛中斩获佳绩
- 03.31
党建领航守初心,安全护航启新程|我校体育学院召开2026年春季学期安全教育暨应急救援培训会
- 03.27
筑梦昭通,“职”等你来 | 昭通职业学院2026届毕业生校园双选会诚邀您共襄盛会!
- 03.23
红色铸魂·润心育人 | 云南扎西干部学院走进昭通职业学院系列活动纪实





滇公网安备 53060202000226号
公众号
抖音
快手